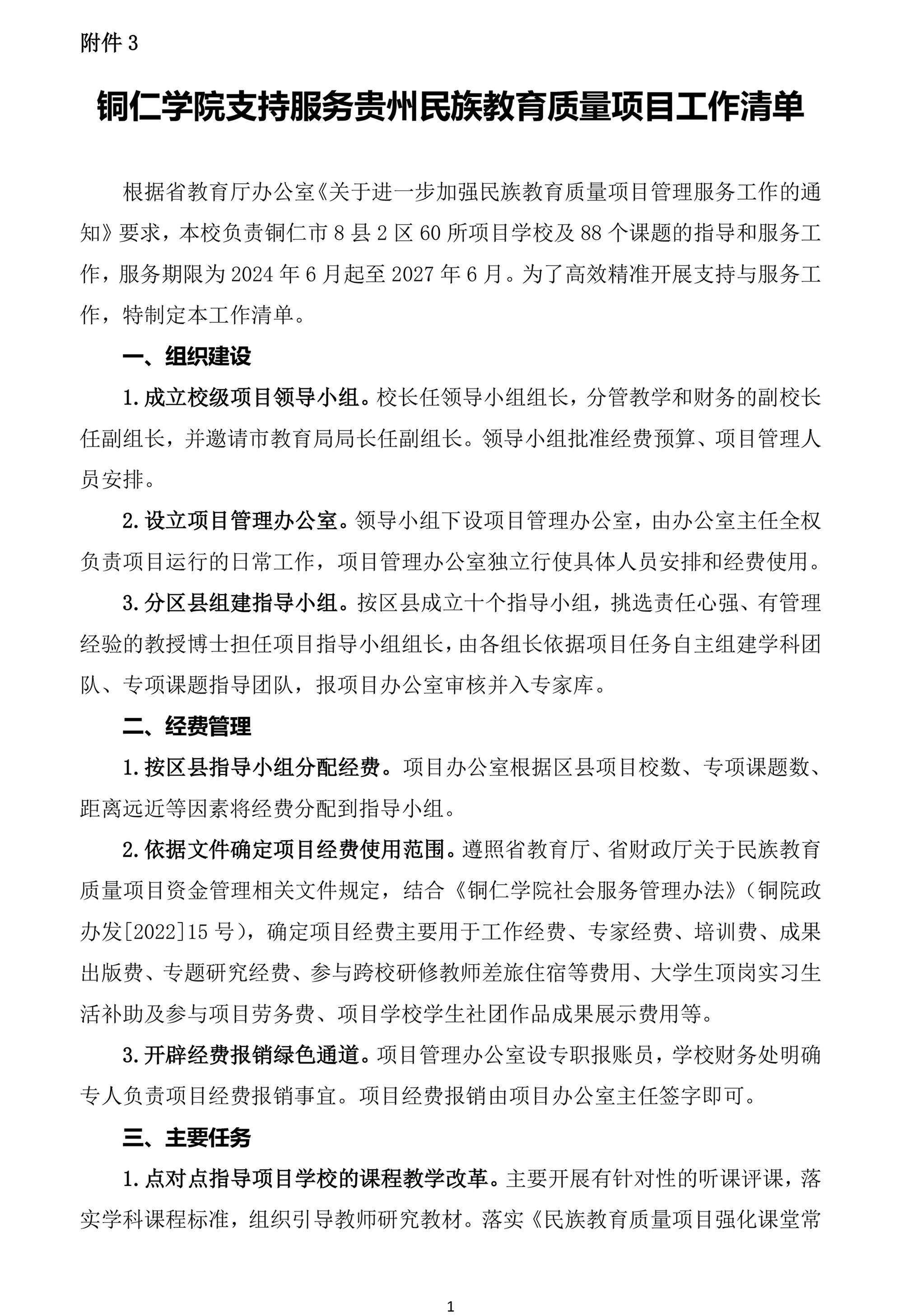
近日,《省教育厅办公室关于做好贵州省民族地区基础教育质量提升行动计划项目2025年有关工作的通知》正式印发,其中采纳并推广了我校在贵州省民族地区基础教育质量提升计划项目中探索出的创新型项目推动模式,这一模式为贵州省其他高校在推动民族地区基础教育质量提升项目落实提供了宝贵经验。
我校自2024年6月起承担铜仁市8县2区60所项目学校及88个课题的指导和服务工作以来,项目团队摸索出了一个创新型的项目推动模式。
该模式以组织建设为根基,成立了由校长任组长、分管教学和财务的副校长以及市教育局局长任副组长的校级项目领导小组,全面统筹项目工作。同时,设立项目管理办公室,由办公室主任全权负责项目运行的日常工作,并分区县组建了十个指导小组,挑选教授博士担任组长,自主组建学科团队和专项课题指导团队,形成了强大的专业指导团队。
在经费管理方面,我校项目组创新性地根据区县项目校数、专项课题数、距离远近等因素,将经费精准分配到各指导小组,并严格依据相关文件规定确定项目经费使用范围,涵盖工作经费、专家经费、培训费等多个方面。此外,开辟了经费报销绿色通道,由项目管理办公室专职报账员和学校财务处专人负责,合理简化报销流程,确保项目经费高效使用。
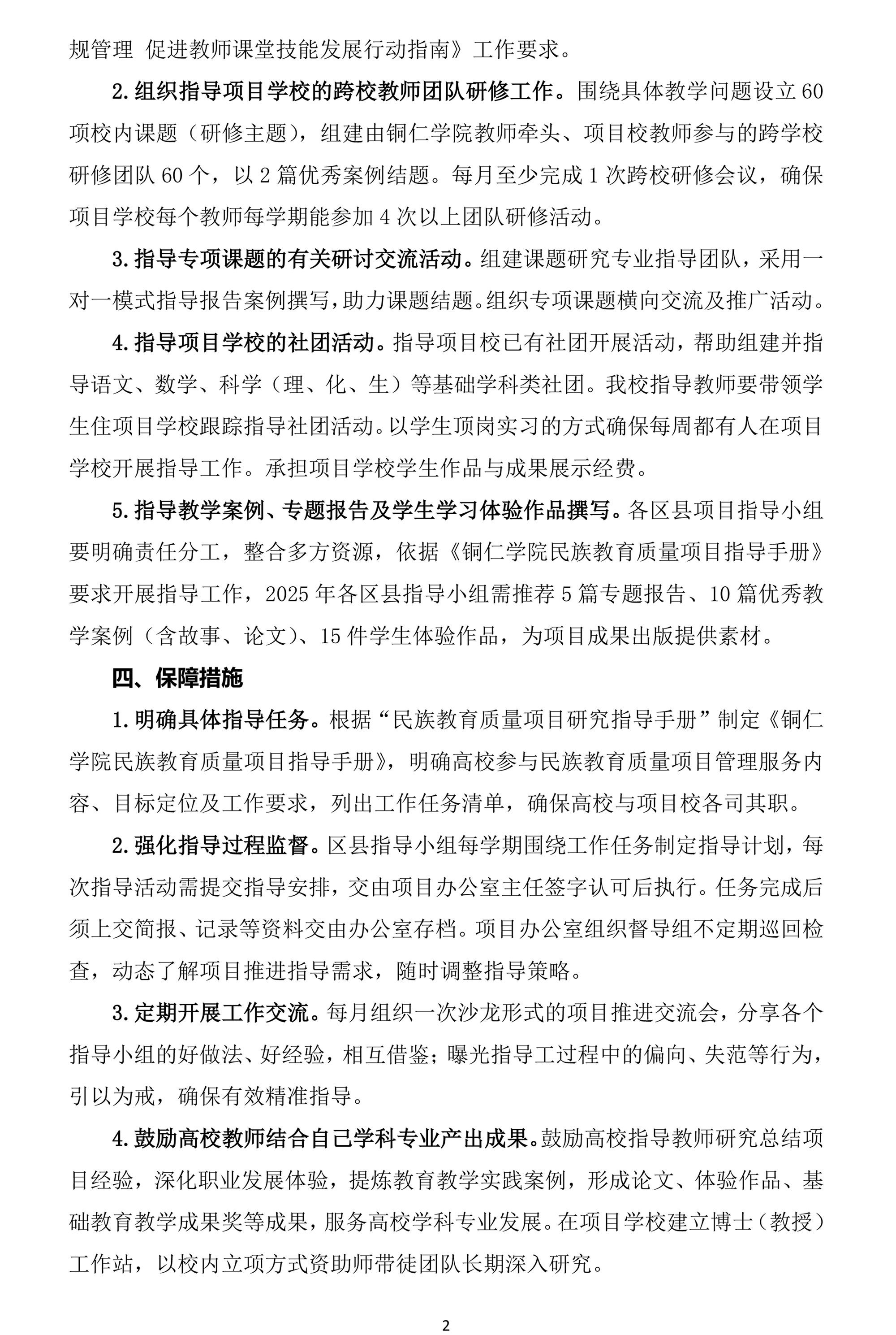
项目组的主要任务聚焦于提升民族地区基础教育质量的关键环节。通过点对点指导项目学校的课程教学改革,开展听课评课、研究教材等活动,落实学科课程标准。组织跨校教师团队研修工作,围绕教学问题设立校内课题,组建研修团队,确保教师定期参与团队研修活动。同时,指导专项课题研讨交流,组建专业团队一对一指导研究报告撰写,助力课题结题,并组织横向交流及推广活动。此外,还注重指导项目学校的社团活动,帮助组建基础学科类社团,安排教师和学生顶岗实习跟踪指导,承担学生作品与成果展示经费,积极指导教学案例、专题报告及学生体验作品撰写,成立专业团队依据指导手册要求开展工作,为项目成果出版提供素材。
为保障项目顺利实施,我校项目组采取了一系列有力措施。制定《铜仁学院民族教育质量项目指导手册》,明确管理服务内容、目标定位及工作要求,确保各方各司其职。强化指导过程监督,各指导小组制定指导计划,提交指导安排并存档,项目办公室组织督导组巡回检查,动态调整指导策略。定期开展经验交流,组织项目推进交流会,分享好做法、好经验,曝光问题以引以为戒。同时,鼓励高校教师结合学科专业产出成果,建立博士(教授)工作站,资助“师带徒”式长期深入研究。
我校项目组模式的推广,将为贵州省民族地区基础教育质量提升注入新的活力。省教育厅在全省范围推广我校的项目推动模式,是对我校近一年来项目推动模式探索的肯定。我校项目组将继续秉持创新精神,不断优化项目组模式,为民族地区基础教育质量提升作出更大贡献。
(供稿:左文 一审:张东方 二审:张朝飞 三审:叶丹)

(省教育厅文件截图)

(省教育厅文件截图)

(省教育厅文件截图)

(省教育厅文件截图)

(省教育厅文件截图)